令和7年度PTA年度末総会のご報告
- 2026.03.26
- PTAからのお知らせ
PTA年度末総会にたくさんのご回答をいただきましてありがとうございました。
PTA総会が成立し集計が終わりましたのでご報告申し上げます。
PTA会員家庭数262世帯に対して有効回答者111名で、規約通り5分の1以上の投票をもって成立しました。全ての議案で「賛成111名、反対0名」での可決となりました。
また、自由記入欄ではPTAに対してのご意見や励ましのお言葉を多数いただきました。
ありがとうございました。
報告書面は下記からダウンロードできます。
また、年度末総会でどのようなことが決まったのか、総会での審議内容をまとめましたのでご報告いたします。なお、議案4(令和8年度役員候補者)については個人情報が含まれるため割愛させていただきます。
議案1:令和7年度各委員会年間活動報告
今年度の各委員会の活動報告です。以下、総会の書面より引用いたします。
『今年度も、サポーターはお手伝いの必要な行事毎に募集するという形にさせていただきました。ご参加いただいた保護者の皆様、ありがとうございます。来年度も引き続き行事毎にサポーター募集を行う予定です。多くの皆様にお手伝いいただき、より良い桐郷PTA活動となることを願っております。』
活動報告は以下です。




議案2:令和7年度PTA会計中間報告
今年度のPTA会計中間報告書は以下です。

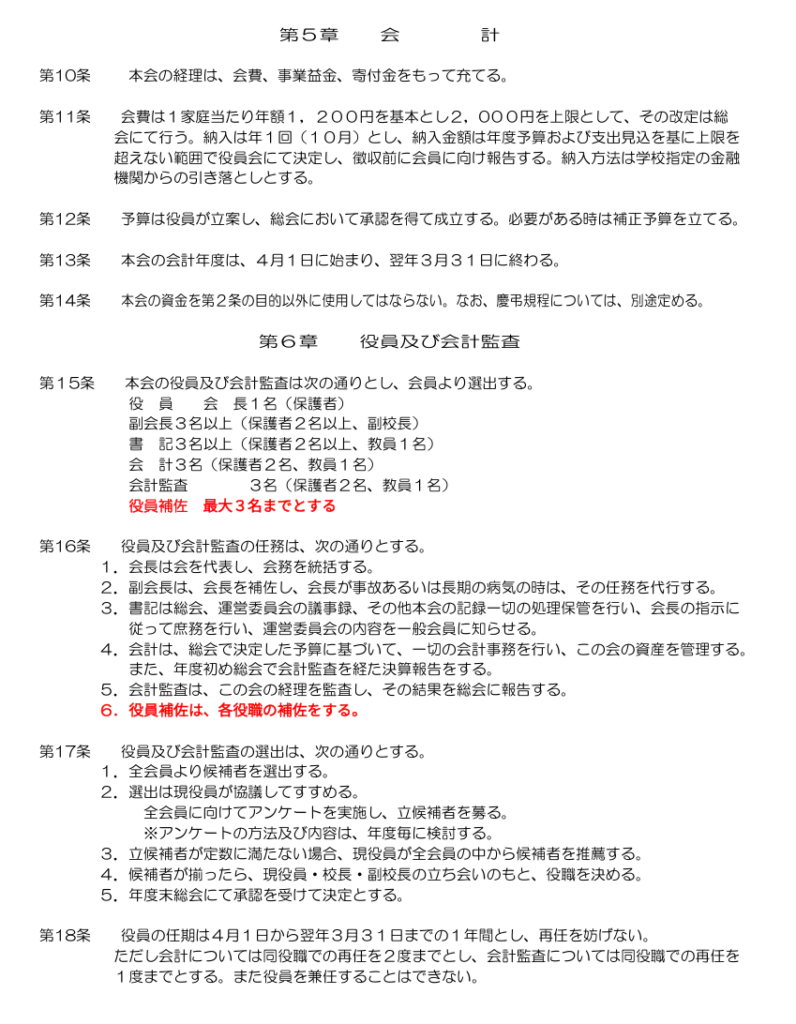
議案3:PTA規約改正について
PTA規約の改正についての報告です。以下、総会の書面より引用いたします。
『①第15条の追記②第16条の追記 の2点を改正予定です。
<①について>
役員補佐を最大3名設けます。
役職のない役員を増やし、PTA 活動メンバーの輪を広げるために創設します。
<②について>
①に伴い、役員補佐の任務を追記しました。』
規約改正案は以下です。
なお、総会で改正の承認を得ましたので新年度より新しい規約を有効とさせていただきます。

以上が、令和7年度PTA年度末総会で決議された内容です。
令和7年度PTA年度末総会報告は以上となります。ご不明な点やご質問がございましたら、PTA本部(pta@kirisato.tokyo)までお問合せください。
-
前の記事
令和7年度PTA年度始め総会のご報告 2025.05.26
-
次の記事
記事がありません